Abstract
The proteasome inhibitors bortezomib and carfilzomib are both the most effective drugs currently available for the treatment of multiple myeloma (MM). While carfilzomib therapy may demonstrate beneficial effects against bortezomib -resistant patients, patients may still develop drug resistance.
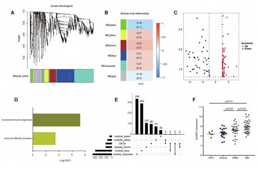
To identify the critical genes associated with carfilzomib sensitivity, a total of 20 patients were enrolled in this analysis. All patients have a high AUC value (i.e. low sensitivity to bortezomib) and subsequently were classified as bortezomib single-drug resistance (n = 10) and carfilzomib/bortezomib dual-drug resistance groups (n = 10) according to the median AUC value of combined bortezomib and carfilzomib. Weighted gene co-expression network analysis (WGCNA) was performed on all genes to find hub genes (Figure 1A). Based on the clinical phenotype and module trait relationship, we identified five modules (green, yellow, brown, blue and turquoise) as interesting drug-resistant modules, which were screened based on the thresholds with corresponding correlation > 0.20(Figure 1B). Furthermore, differentially expressed genes (DEGs) between the two groups were analyzed as previously reported (Figure 1C). Of these, 40 genes exhibited down-regulation and 69 genes were up-regulated in carfilzomib/bortezomib dual-drug resistance groups compare with bortezomib single-drug resistance group. The pathway enrichment analysis shows the DEGs were enriched in regulation of humoral immune response and immune effector process pathway by Metascape, suggesting preexisting immune dysfunction (Figure 1D). We also took the intersection of the DEGs and five module genes, we found that only 11 genes, including SELPLG, EVI2B, CD53 and SUMF2 et al, was screened out (Figure 1E). Notably, only SUMF2 was observe a increasing trend of the expression with the progression of myeloma, especially the significantly higher expression in disease stage of MM (P=0.03) compared to sMM (Figure 1F).
Proteasome inhibitors bortezomib and carfilzomib could increase PIM2 protein levels in MM cells. We further found that SUMF2 and PIM2 were co-expression genes in plasma cells within bone marrow. Based on these results, we wondered whether the high levels of SUMF2 expression in MM was associated with carfilzomib/bortezomib dual-drug resistance. To evaluate this hypothesis, we knocked down SUMF2 expression by Lentivirus-mediated shRNA against SUMF2. Finally, we performed experiments on drug sensitivity experiments to further confirm inhibitory effect of SUMF2 downregulation in MM cells, which indicated the increased sensitivity to carfilzomib after SUMF2 knockdown in carfilzomib/bortezomib dual-drug resistance MM.
Disclosures
No relevant conflicts of interest to declare.
Author notes
Asterisk with author names denotes non-ASH members.
